![]()

LDG-MIK電磁流量計是根據法拉第電磁感應定律進行流量測量的流量計。電磁流量計的有點是壓損小,可測流量范圍大。最大流量與最小流量的比值一般為20:1以上,使用的工業管徑范圍寬,可測量DN10~DN2000范圍內的管徑,輸出信號和被測流量成線性,精確度高,可測量電導率≥5μs/cm的酸、堿、鹽溶液、水、污水、腐蝕性液體以及泥漿、礦漿、紙漿等的流體流量。
廣泛應用于化工、冶金、輕紡、造紙、環保、食品、生活污水、工業污水、冷卻水、自來水廠等工業部門以及市政管理、水利建設、河流疏浚、樓宇供水計量等領域的流量計計量。
![]()
極強的抗腐蝕能力,幾乎可測任何導電液體
抗干擾力強,幾乎不受外界干擾
測量不受流體密度、粘度、溫度、壓力和電導率變化的影響
測量管內無阻流部件無壓損、直管段要求低。
管道內無可動部件,無阻流部件,測量幾乎沒有負壓壓力損失
具有自檢與自診斷功能
在現場可根據用戶實際需求在線修改量程
![]()

![]()
電磁流量計選型三要素:流量計通徑(口徑)、電極材質、襯里材質
1、流量計通徑(根據流量計管道壁厚和管道外徑確定);
2、襯里材質:常溫普通水流量檢測,一般選擇橡膠襯里;污水處理行業流量檢測,一般選擇耐腐蝕的
聚四氟乙烯襯里;泥漿、砂漿、礦漿等選擇耐磨的聚氨酯襯里
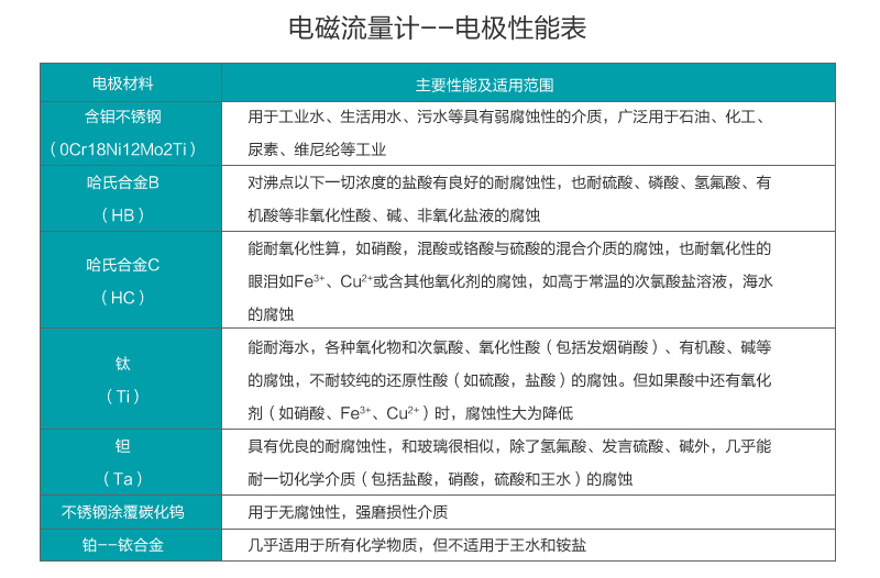
3、電極材質:常規316L不銹鋼電極;
4、MIK-LDG電磁流量計
IP65防護等級,防塵防雨淋
標準220V供電,24V可選,適用各類場合
標配4-20mA輸出,支持標準MODBUS-RTU 485通訊




![]()






使用安裝要求
安裝地點選擇
為了使流量計工作可靠穩定,在選擇安裝地點時應注意以下幾個方面的要求:
a.盡量避開磁性物體及具有強電磁場的設備(如大電機,大變壓器等),以免磁場影響傳感器的工作磁場和流量信號
b.應盡量安裝在干燥通風處,不宜在潮濕,易積水的地方安裝
c.應盡量避免日曬雨淋,避免環境溫度高于60℃及相對濕度大于95%
d.選擇便于維修,活動方便的地方
e.流量計應安裝在水泵后端,決不能在抽吸側安裝;閥門應安裝在流量下游側
安裝管道位置的選擇
為了使流量計工作可靠穩定,在選擇管道安裝位置時應注意以下幾點要求;
a.傳感器可在垂直管道、水平管道或傾斜管道上安裝,但要求二電極的中心連線處于水平狀態
b.電磁流量計工作時,始終要求測量管內充滿被測介質。水平安裝時,為了確保這一點,必要時傳感器安裝位置的標高可以略低于管道的標高
c.流量計安裝需要滿足前后直管段的要求,常規場合下,流量計入口前段保留10DN,流量計出后后端保留5DN。

售后服務保障
本公司向用戶承諾,本儀表供貨時所應提供的硬件、附件在材質和制造工藝上都不存在任何缺陷。從傳感器購買之日起開始計算,在1年質保期內,若收到用戶關于此類缺陷的通知,本公司對確實有缺陷的產品實行無條件免費維修或免費更換。本公司對所有非定制類產品一律保證7天包退1年保修,終身維護,終身技術指導。



