![]()
一體式電磁流量計是基于法拉第電磁感應定律工作的,用來測量電導率大于5μS/cm導電液體的體積流量,是一種測量導電介質體積流量的感應式儀表。除可測量一般導電液體的體積流量外,還可用于測量強酸強堿等強腐蝕液體和泥漿、礦漿、紙漿等均勻的液固兩相懸浮液體的體積流量。

![]()
LDG-MIK廣泛應用于石油、化工、冶金、輕紡、造紙、環保、食品等工業部門及市政管理,水利建設、河流疏浚等領域的流量計量。

![]()
·極強的抗腐蝕能力,幾乎可測任何導電液體
·抗干擾力強,幾乎不受外界干擾
·測量不受流體密度、粘度、溫度、壓力和導電率變化的影響
·測量管內無阻流部件、無壓損直管段要求低。對漿液測量有獨特的適應性
·測量管內無可動部件,無阻流部件,測量中幾乎沒有附加壓力損失
·具有自檢與自診斷功能
·在現場可根據用戶實際需要在線修改量程
![]()
從細節看品質
一、顯示部分:
1、液晶背光顯示
2、瞬時流量、累計流量計、流量棒圖、流量百分比
3、一鍵查詢凈累計值、正向累計值、負向累計值、當前電導率等效值
4、多單位可切換(L、m³、Kg、t/s、min、h)
5、485通訊遠傳讀取數據

二、打標方面:
激光雕刻型防護后蓋,告別說明書,直接對照端子配線接線

三、傳感器(本體)方面:
1、升級款加厚型高強度法蘭(防脫落襯里、防翻邊、防漏水)
2、選用優質電極,標準3電極,優于市面常規兩電極,測量更準確
3、接地螺絲直接與本體對接,有效解決電干擾、良好接地,保障人身安全

四、性能方面:
1、進口貼片元器件,防水塵涂覆保護,標準IP65(防水塵)等級
2、高級抗干擾電路設計,防浪涌、數值更穩定。

![]()
產品名稱:智能直顯型電磁流量計
精度等級:±0.5%R(千分之五)
公稱壓力:4.0MPA(DN10-DN150)
1.6MPA(DN200-DN600)
1.0MPA(DN700-DN1200)
(其他規格可定制)
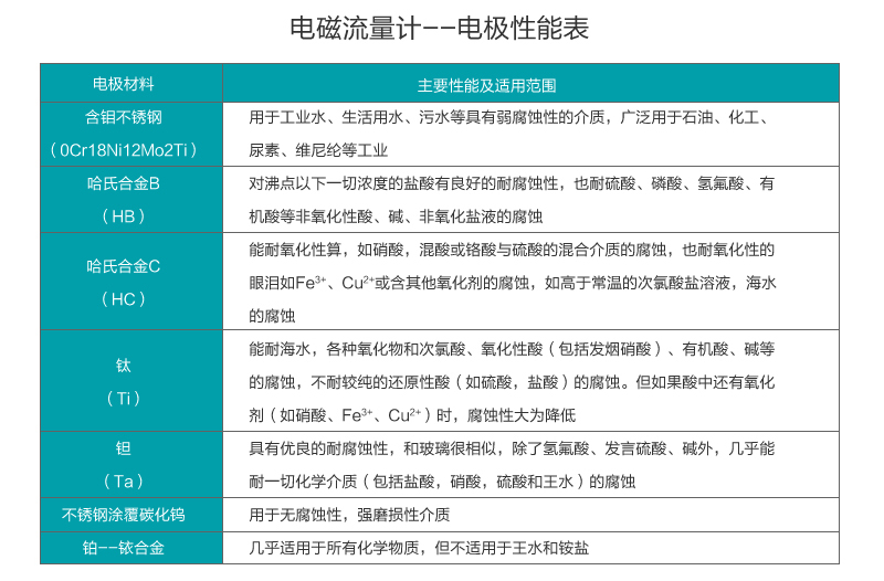
安裝方式:法蘭安裝(默認);加持安裝(定制)、卡箍安裝(定制)
電極類型:316L電極(標配);HB/HC合金電極(強酸堿環境);鈦電極;鉭電極;碳化鎢電極;鉑金電極
襯里材質:氯丁橡膠(CR);聚四氟乙烯(F4);聚氨酯橡膠(PU);聚四氟乙丙烯(F46)
量 程 比:20:1
工作環境:傳感器-25-180℃;轉化器:-10-60℃(≥80℃需定制)
流體需求:導電介質(電導率≥5US/CM液體)
![]()




溫馨提示:流量計選型必備,介質,口徑(流量范圍)、電極材質、襯里材質、安裝方式
![]()
米科與伊利精誠合作

成都伊利乳業有限公司向我司采購了分體式電磁流量計,主要應用于水處理站給全廠供水用的。水從地下通過泵抽上來,經過過濾后輸送到各個車間,電磁流量計用來檢測流量然后通過485遠傳接到配電房。由于客戶現場分體式電磁流量計引線不夠長,自己延長后沒接對出現虛擬流量和實際流量對不上,經過溝通重慶辦事處周工到現場指導找到原因后重新接線,現已正常運行。
米科助力橫店影視城邁向世界舞臺

橫店影視城花木山莊溫泉度假區歷時一年多的建設即將揭開神秘面紗。它是由浙江橫店影視城有限公司投資建造,在這次工程項目建設中,米科以卓越的產品性能從數十家競爭對手中脫穎而出,贏得了橫店影視城溫泉工程項目相關負責人的青睞。米科電磁流量計在設計產品結構、選材、制造、工藝、生產裝配和出廠測試等每一個環節都細致嚴格,從而保證在軟件和硬件上都有一個長期的高品質。米科(Asmik)電磁流量計被投入應用于溫泉水流量計量檢測。
![]()
一、電極數量對比
米科標準三電極設計
米科智能電磁流量計,標準三電極結構
有效排除信號干擾,流量檢測數值更加穩定
兩電極設計
低價劣質電磁流量計,一般只有兩電極,節省成本
但極易導致共地信號干擾,導致流量數值亂跳

二、電路工藝對比
米科防水塵電路設計
優質三防漆涂覆,防水、防塵、防靜電
電路板自帶強隔離功能,長期使用漂移小
普通貼片電路
不防水塵,隔離功能小,容易老化產生較大的溫漂和時漂,使整臺電磁流量計檢測,性能大大下降

三、儀表后蓋對比
米科激光雕刻后蓋
端子配線雕刻,現場接線方便
普通表頭后蓋
無激光雕刻,不帶說明書,易造成接線短路

![]()
提示:常規情況下電磁流量計均遵循前10后5原則(既:流量計前方最少要有10*D(D為流量計內徑)長度的直管段,后方要有5*D長度的直管段。
1、電磁流量計安裝時的優先選用位置

使用安裝要求
安裝地點選擇
為了使流量計工作可靠穩定,在選擇安裝地點時應注意以下幾個方面的要求:
a.盡量避開磁性物體及具有強電磁場的設備(如大電機,大變壓器等),以免磁場影響傳感器的工作磁場和流量信號
b.應盡量安裝在干燥通風處,不宜在潮濕,易積水的地方安裝
c.應盡量避免日曬雨淋,避免環境溫度高于60℃及相對濕度大于95%
d.選擇便于維修,活動方便的地方
e.流量計應安裝在水泵后端,決不能在抽吸側安裝;閥門應安裝在流量下游側
安裝管道位置的選擇
為了使流量計工作可靠穩定,在選擇管道安裝位置時應注意以下幾點要求;
a.傳感器可在垂直管道、水平管道或傾斜管道上安裝,但要求二電極的中心連線處于水平狀態
b.電磁流量計工作時,始終要求測量管內充滿被測介質。水平安裝時,為了確保這一點,必要時傳感器安裝位置的標高可以略低于管道的標高
c.流量計安裝需要滿足前后直管段的要求,常規場合下,流量計入口前段保留10DN,流量計出后后端保留5DN。

1、為什么有時候接上去顯示的是負值?
答:裝反了,可以使用雙向測量。
2、我現場沒有前后這么合適的直管段,怎么辦?
答:做一個旁通,既保證了直管段,也方便后期維護。
3、你們的這個精度是整個流量范圍的嗎?
答:這個精度指的是在中間的比較合適的范圍內,在量程的上下限,精度會稍差。
4、為什么你們的貨期要6-7天呢?
答:標定的點位和老化的時間是最消耗時間的。
5、現場的接上去之后數值會跳動嗎?
答:附近的電磁干擾太強,沒有做接地處理等。
6、一體和分體的差別在哪里?
答:有現場的安裝條件來判斷的。
7、為什么測量污水的流量計時間長了沒有數據或者測不準了?
答:可能是電極被覆蓋住了污泥或者已經損壞,建議定期維護
8、為什么我現場的流量計測量沒有讀數呢?
答:介質的原因:含水量不夠、電導率不夠、流速太小或者不滿管等。
9、測量值與輸出值不一致,是什么情況?
答:不滿管、流速太低、轉換器損壞、超過流程。
10、為什么接上去之后就會有流量顯示?
答:管道未充滿液體或液體中含有氣泡、主觀上認為管泵液體無流動而實際上存在微小流動、液體方面(如液體電導率均勻性不好、電極污染等)的原因。


本公司向用戶承諾,本儀表供貨時所應提供的硬件、附件在材質和制造工藝上都不存在任何缺陷。從傳感器購買之日起開始計算,在1年質保期內,若收到用戶關于此類缺陷的通知,本公司對確實有缺陷的產品實行無條件免費維修或免費更換。本公司對所有非定制類產品一律保證7天包退1年保修,終身維護,終身技術指導。

米科傳感與世界品牌同場競技,助力中國制造。通過法國必維檢驗集團深度驗廠認證通過,并取得海關總署簽發海關報關單位證書。939㎡(杭州)制造中心,擁有多口徑流量計標準表檢定裝置,美國通用電氣氣標機,EMC電磁兼容檢測設備。




